首页
首页
关于NG大舞台酒
关于NG大舞台酒
NG大舞台酒概况
发展历程
匠人匠心
未来规划
NG大舞台社会责任报告
NG大舞台NG大舞台气体排放报告
碳足迹核算报告
NG大舞台酒影音
产品展示
产品展示
高端形象系列
核心单品
品质大众系列
安寓意系列
历史荣誉系列
NG大舞台酒谷封藏系列
NG大舞台专属定制系列
新闻资讯
新闻资讯
NG大舞台酒新闻
加入NG大舞台酒
加入NG大舞台酒
NG大舞台酒招商
匠英求贤
匠英求贤
社会招聘
校园招聘
NG大舞台酒概况
发展历程
匠人匠心
未来规划
NG大舞台社会责任报告
NG大舞台NG大舞台气体排放报告
碳足迹核算报告
NG大舞台酒影音
NG大舞台酒新闻
NG大舞台酒招商
社会招聘
校园招聘
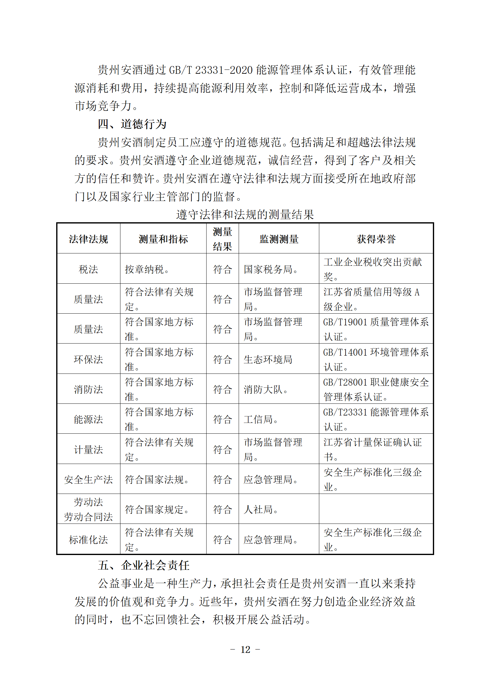
NG大舞台社会责任报告